Pierer Mobility: The Ultimate Guide To KTM & Beyond

T.Beswifty 126 views
Pierer Mobility: The Ultimate Guide To KTM & Beyond

Pierer Mobility: A Deep Dive into the Motorcycle Powerhouse

Hey guys! Ever heard of Pierer Mobility ? If you’re a motorcycle enthusiast, chances are you have! This Austrian company is a major player in the global motorcycle market, and in this article, we’re gonna take a deep dive into what makes them tick. From their iconic KTM brand to their expanding portfolio, including Husqvarna Motorcycles and GasGas , Pierer Mobility is a name you need to know. We’ll explore their history, their key players, their brands, and their ambitious move into the world of e-mobility . So, buckle up, and let’s get started!

The Roots of Pierer Mobility: From Humble Beginnings

Alright, so let’s rewind a bit. The story of Pierer Mobility isn’t just about motorcycles; it’s about a dynamic company and a visionary leader. Founded and driven by Stefan Pierer , the company’s story began with a focus on bringing high-performance motorcycles to the market. Pierer, a real entrepreneur, saw an opportunity to make a mark in the motorcycle industry, and he seized it. The company’s headquarters are located in Mattighofen, Austria , which has become a hub for motorcycle design, manufacturing, and innovation. From these humble beginnings, Pierer Mobility has grown into a global force. This growth isn’t just about adding new brands; it’s also about a commitment to quality, innovation, and a clear vision for the future of the motorcycle industry. The company’s expansion has been strategic and has allowed them to gain a strong foothold in the international motorcycle market. Now, this company has become a symbol of performance and adventure, and their story shows a remarkable evolution, driven by a passion for motorcycles and a willingness to embrace change. The company’s early years were critical, forming the basis for its future successes. Pierer’s leadership was key, setting a culture of innovation, performance, and a willingness to take risks. These core values continue to drive the company today.

Early Days and Strategic Moves

In the early days, Pierer Mobility’s strategic moves were really crucial to the company’s growth. Stefan Pierer, understood the importance of building a strong brand identity and a loyal customer base. The acquisition of brands like KTM was a game-changer. KTM was known for its off-road prowess, and this acquisition immediately gave Pierer Mobility a significant presence in the off-road motorcycle market. This initial move laid the foundation for future growth. The company’s vision expanded to include multiple brands. This multi-brand strategy allowed them to cater to a broader range of customers. Focusing on both performance and innovation has been key. Their early strategies, laid the groundwork for the company’s current position as a major player in the global motorcycle market. Their success comes from keen insights and a willingness to try out new things. They have been able to adapt to market changes. This forward-thinking strategy set the stage for sustained growth.

The Visionary Leadership of Stefan Pierer

Can’t talk about Pierer Mobility without mentioning Stefan Pierer ! He’s the driving force behind the company’s success. He has a keen eye for opportunities and a knack for making strategic decisions. His leadership has been really important in shaping Pierer Mobility’s path, and his vision has been crucial in expanding the company’s brands and market share. His strategic leadership and ability to forecast industry trends have been instrumental in the company’s growth. Stefan Pierer’s influence extends beyond business; he’s also a major figure in the motorcycle industry. He understands the importance of building a strong brand identity. He’s been able to assemble a talented team. He has fostered a culture of innovation and a commitment to excellence. His ability to anticipate market changes and adapt accordingly has been a significant factor in the company’s resilience. His guidance has positioned Pierer Mobility as a key player in the motorcycle market.

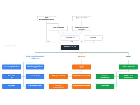
The Brands Under the Pierer Mobility Umbrella

Okay, let’s talk about the brands! Pierer Mobility isn’t just about one brand; it’s about a portfolio of strong motorcycle brands. Each brand brings something unique to the table, and they all work together to create a powerful presence in the market. Each brand targets a specific segment of the motorcycle market. These different brands allow Pierer Mobility to cater to various customer preferences. This diverse portfolio has helped the company expand its market share and its influence in the motorcycle industry.

KTM: The Orange Crush

KTM is perhaps the most recognizable brand under the Pierer Mobility umbrella. Known for its distinct orange color and its focus on performance and off-road capabilities, KTM has a strong reputation among motorcycle enthusiasts. KTM has built a huge fan base. They’re a leader in the off-road world, and they also have a strong presence in street bikes. Innovation is a key part of KTM’s identity, with a constant push to improve their technology and design. They have a reputation for producing high-quality motorcycles. Their motorcycles are designed to handle tough conditions. They have a strong presence in the racing world. It shows their commitment to quality and performance. They have become an icon in the motorcycle world.

Husqvarna Motorcycles: A Legacy of Innovation

Husqvarna Motorcycles is another key brand in the Pierer Mobility family. With a long history, Husqvarna has a reputation for innovation and design. Under Pierer Mobility , Husqvarna has seen a revival, with new models and a renewed focus on design and performance. Husqvarna continues to push the boundaries of motorcycle design. They offer a range of motorcycles, from off-road machines to street bikes. They are constantly looking to improve their technology and their design. They appeal to riders looking for a unique riding experience. They blend a rich heritage with cutting-edge technology. They represent a different style and philosophy within the motorcycle industry. They focus on delivering a unique riding experience, which makes them a favorite among enthusiasts. They have a strong brand identity and loyal followers.

GasGas: The Rising Star

GasGas is a brand that has gained a lot of traction, especially in the trials and enduro segments. Pierer Mobility has helped GasGas to grow. They’ve expanded their product range, and they’re quickly becoming a well-known brand. GasGas is all about performance. They provide high-quality motorcycles at different price points. They are well-received by riders. They offer trials and enduro motorcycles. This brand is continuing to make its mark in the motorcycle industry. They are constantly innovating and developing new products. They are always trying to find new ways to improve their offerings. They have become a brand to watch in the motorcycle world.

Pierer Mobility and the Future of E-Mobility

Alright, let’s talk about the future! Pierer Mobility isn’t just about combustion engines; they’re also making a big move into the world of e-mobility . They’ve recognized the potential of electric motorcycles and are investing in the development of electric models across their brands. This forward-thinking strategy puts them at the forefront of the motorcycle industry. They are always looking for new ways to reduce their impact on the environment. E-mobility is a major focus for Pierer Mobility . They see it as a chance to grow. They are always looking for new ways to integrate electric technology into their motorcycles. They are also investing in infrastructure. Pierer Mobility is positioned to lead the charge. This focus on e-mobility demonstrates their commitment to innovation and their understanding of the future of the motorcycle industry. Their vision includes both electric and combustion engine motorcycles. They are always looking for new ways to create a sustainable future for the motorcycle industry. This investment shows their long-term perspective and their dedication to remaining a leading force in the industry.

Electric Motorcycle Models and Developments

The development of electric motorcycle models is a crucial part of Pierer Mobility’s e-mobility strategy. They are investing heavily in research and development to create high-performance electric motorcycles. They are developing electric motorcycles across various brands. They are working on battery technology. They are making sure that their electric motorcycles have the same performance as their combustion engine models. The goal is to provide an exciting riding experience. These developments signal Pierer Mobility’s commitment to staying ahead of the curve. They are committed to providing the best electric motorcycles. They want to set the standard for electric motorcycles. Their focus on the electric motorcycle market shows they are committed to a sustainable future.

The Impact of E-Mobility on the Motorcycle Market

The move into e-mobility is having a big impact on the motorcycle market. Pierer Mobility’s investment in electric motorcycles will change the industry. This is also affecting consumer preferences. The company’s expansion into e-mobility is changing the motorcycle market. They are developing new electric motorcycle models. These models are designed to meet the needs of all riders. Pierer Mobility is preparing for a future. The rise of e-mobility is changing the motorcycle market. Pierer Mobility is poised to be a leader in the electric motorcycle market. Their investment in electric models demonstrates their commitment to a sustainable future.

WP Suspension: The Suspension Specialists

Hey, have you heard of WP Suspension ? It’s a key part of Pierer Mobility . They design and manufacture high-performance suspension systems. These systems are used in their motorcycles. This enables the company to provide high-quality suspension systems. This commitment to quality suspension systems gives their motorcycles a competitive edge. They are constantly working to improve their products. They are always looking for ways to enhance the riding experience. Their work demonstrates their commitment to building motorcycles with high-performance. Their efforts are crucial in improving overall motorcycle performance.

Production and Manufacturing: The Heart of Pierer Mobility

Now, let’s talk about production and manufacturing. This is where Pierer Mobility really shines! They have a strong manufacturing base. This lets them control the quality of their products. They have invested in state-of-the-art manufacturing facilities. They produce high-quality motorcycles. They use advanced technologies to ensure each motorcycle meets their high standards. This also shows their commitment to providing their customers with the best motorcycles. Their commitment to production helps them stand out in the motorcycle industry.

Manufacturing Locations and Capabilities

Pierer Mobility has manufacturing locations worldwide. They are dedicated to producing high-quality motorcycles. They have the capability to handle every step of the process. They invest in advanced technologies. They have the ability to adapt to changes. Their global manufacturing footprint enables them to meet the demands of their customers. This global presence enables them to stay competitive in the global market. They provide high-quality motorcycles worldwide.

Quality Control and Production Processes

Quality control is a major focus for Pierer Mobility . They have strict quality control measures. They follow comprehensive production processes. These processes ensure that every motorcycle meets the highest standards. This rigorous approach helps them maintain their reputation. This focus on quality helps maintain their reputation. This process shows the commitment to providing their customers with high-quality motorcycles. This is an important part of the company’s success.

Financial Performance and Market Position

Let’s check out the financials and where they stand in the market. Pierer Mobility has shown strong financial performance. They have consistently increased their market share. They have a solid market position. They have the resources to keep on developing new products. Their financial stability allows them to invest in innovation. This financial strength allows them to maintain a competitive edge. It also allows them to expand. They are well-positioned for future success.

Revenue and Market Share Analysis

Pierer Mobility’s revenue has consistently grown. They have increased their market share in the motorcycle industry. They are always working to increase their global reach. They are becoming a dominant player in the motorcycle market. They have shown consistent growth. They have increased their market share. They are always expanding their global presence. Their strong financial performance shows their strength in the market.

Investor Relations and Future Outlook

Pierer Mobility values its investor relations. They provide consistent updates. They have a positive outlook for the future. They continue to invest in innovation and expand their product offerings. They are focused on becoming a leading force in the motorcycle market. They have a forward-thinking perspective and are prepared for long-term growth. Their vision includes innovation. They have a strong presence in the motorcycle industry.

Conclusion: The Future is Bright for Pierer Mobility

So, there you have it, guys! Pierer Mobility is a major force in the motorcycle world. From their roots to their current success, they have consistently demonstrated their commitment to innovation, performance, and a clear vision for the future. With their portfolio of strong brands, their move into e-mobility , and their focus on quality, Pierer Mobility is well-positioned for continued success. They are always innovating and expanding their product offerings. They are building a legacy that will continue for years to come. If you’re a motorcycle enthusiast, keep an eye on Pierer Mobility . They’re definitely a company worth watching!