Internal Audit Netherlands: Your Ultimate Guide

T.Beswifty 128 views
Internal Audit Netherlands: Your Ultimate Guide

Internal Audit Netherlands: Your Ultimate Guide

Hey guys, let’s dive into the world of internal audit in the Netherlands ! It’s a super important function for any business, big or small, aiming for smooth operations and compliance. You might be wondering, “What exactly is internal audit, and why should I care about it specifically in the Dutch context?” Well, stick around, because we’re about to break it all down for you. Internal audit acts like the internal compass of a company, providing independent, objective assurance and consulting services designed to add value and improve an organization’s operations. It helps an organization accomplish its objectives by bringing a systematic, disciplined approach to evaluate and improve the effectiveness of risk management, control, and governance processes. So, in essence, it’s all about safeguarding the company’s assets, ensuring the accuracy of its financial records, promoting operational efficiency, and making sure the company is playing by the rules, both internal and external.

When we talk about internal audit in the Netherlands , we’re looking at a landscape that’s shaped by specific Dutch laws, regulations, and corporate governance codes. The Netherlands has a strong emphasis on good corporate governance, and this naturally extends to the practices of internal audit. Companies operating here, especially those listed on stock exchanges or larger private entities, will find that the expectations for internal audit are quite robust. It’s not just about ticking boxes; it’s about proactively identifying risks, assessing controls, and offering recommendations that genuinely strengthen the business. Think of your internal audit team as the internal detectives who aren’t just looking for problems, but are also suggesting better ways to do things, making sure the company is running like a well-oiled machine. They are the eyes and ears of the board and senior management, providing crucial insights that might otherwise be missed. This function is pivotal for maintaining stakeholder trust and ensuring long-term sustainability in the competitive Dutch market.

The Crucial Role of Internal Audit in Dutch Businesses

Alright, let’s get real about why internal audit in the Netherlands is such a big deal. It’s not just some bureaucratic hurdle you have to jump over; it’s a fundamental pillar supporting good governance and operational excellence. For businesses in the Netherlands, especially those navigating the complexities of international trade, diverse regulatory environments, and a highly competitive market, a strong internal audit function is like having a secret weapon. It provides assurance that the company’s strategies are being executed effectively, that financial reporting is accurate and reliable, and that risks – whether they’re financial, operational, IT-related, or compliance-based – are being identified and managed proactively. Internal audit helps to prevent fraud, identify inefficiencies, and ensure that resources are being used in the most optimal way possible. Imagine a scenario where a company is expanding rapidly. Without a robust internal audit, the risks of errors, mismanagement, or even outright fraud can skyrocket. The internal audit team steps in to establish and monitor controls, ensuring that this growth is sustainable and doesn’t come at the cost of integrity or compliance.

Moreover, in the Netherlands, there’s a particular focus on transparency and accountability, largely influenced by the Dutch Corporate Governance Code. This code, while not legally binding in all aspects, sets out principles and best practices that are widely expected to be followed by companies. For internal audit , this translates into a mandate to not only review financial controls but also to assess the effectiveness of governance structures and risk management processes. They are expected to provide an independent and objective view to the board of directors and the audit committee. This means they need to be free from operational responsibilities and have direct access to those at the highest levels of the organization. Their findings and recommendations are critical for informed decision-making, helping management and the board steer the company effectively and mitigate potential pitfalls. Without this vital function, companies in the Netherlands would be far more vulnerable to internal weaknesses, external threats, and reputational damage, making internal audit an indispensable part of any thriving Dutch enterprise.

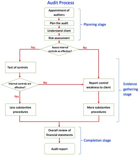
Understanding the Internal Audit Process

So, how does internal audit in the Netherlands actually work? Let’s pull back the curtain and look at the process. At its core, internal audit follows a systematic approach. It typically starts with risk assessment . This is where the team identifies potential risks that could prevent the company from achieving its objectives. Think of it like a doctor assessing a patient’s health risks before prescribing treatment. They’ll look at everything – financial transactions, IT systems, operational procedures, compliance with laws, and even the company’s strategic goals. Based on this assessment, they develop an audit plan . This plan outlines which areas will be audited, the scope of the audit, the objectives, and the timeline. It’s like a roadmap for the audit mission.

Once the plan is set, the actual fieldwork begins. This involves gathering evidence. Auditors might review documents, interview employees, observe processes, and test internal controls. For example, if they are auditing the procurement process, they’ll look at invoices, purchase orders, and contracts, and talk to the people involved in buying goods or services. They’re essentially checking if the controls designed to prevent errors or fraud are working as intended. After collecting and analyzing the evidence, the auditors move to the reporting phase . This is where they document their findings, including any weaknesses or areas for improvement they’ve identified. The key here is to be objective, factual, and constructive. The audit report is usually shared with management, and often with the audit committee or the board of directors, depending on the company’s structure and the significance of the findings. Finally, there’s the follow-up . Good internal audit doesn’t just stop at the report. The auditors follow up to ensure that management has taken appropriate action to address the identified issues. This closure step is critical for ensuring that the audit process leads to tangible improvements and that the company’s control environment is continuously strengthened. This whole cycle is designed to be dynamic, adapting to the ever-changing business environment and emerging risks, making internal audit in the Netherlands a proactive force for good within organizations.

Key Areas Covered by Internal Audit

Guys, when we talk about the scope of internal audit in the Netherlands , it’s pretty broad! It’s not just about checking the numbers; it’s about ensuring the entire organization is running soundly and securely. One of the most fundamental areas is financial auditing . This involves examining financial records, transactions, and statements to ensure accuracy, completeness, and compliance with accounting standards and regulations. Think of it as the backbone, making sure the company’s financial health is accurately represented and protected from errors or fraud. But it doesn’t stop there. Operational auditing is another huge piece of the puzzle. This focuses on evaluating the efficiency and effectiveness of the company’s operations. Are processes streamlined? Are resources being used optimally? For example, an operational audit might look at how inventory is managed, how production lines are running, or how customer service is delivered, all with the goal of identifying ways to improve performance and reduce waste. IT auditing has become incredibly important in today’s digital world. Internal auditors assess IT systems, infrastructure, and data security to ensure they are reliable, secure, and compliant with relevant standards. This includes checking things like access controls, data backup procedures, and cybersecurity measures to protect the company from cyber threats. With the increasing reliance on technology, a robust IT audit is non-negotiable for businesses in the Netherlands and beyond.

Beyond these, compliance auditing is paramount, especially given the strict regulatory environment in the Netherlands. This involves verifying that the company adheres to all applicable laws, regulations, industry standards, and internal policies. This could range from environmental regulations to labor laws to data privacy rules like GDPR. Risk management auditing is also a core focus. Internal auditors assess the effectiveness of the organization’s enterprise risk management (ERM) framework. They evaluate how well risks are identified, assessed, and mitigated across the company. This ensures that the company is prepared for potential challenges and can respond effectively. Lastly, governance auditing looks at the overall corporate governance structure. This includes assessing the effectiveness of the board of directors, management oversight, and ethical conduct within the organization. It ensures that the company is being managed ethically and responsibly, maintaining the trust of stakeholders. So, as you can see, internal audit in the Netherlands is a comprehensive function, touching almost every aspect of the business to ensure integrity, efficiency, and compliance, making it a vital component for success.

The Importance of Independence and Objectivity

Now, let’s talk about something absolutely critical for internal audit in the Netherlands , and frankly, everywhere: independence and objectivity . If internal auditors aren’t independent and objective, their work is pretty much worthless, guys. Think about it: would you trust a referee who’s also playing on one of the teams? Probably not! Independence means that the internal audit function is free from the constraints of the activities they audit. This usually means they report functionally to the audit committee of the board of directors and administratively to senior management, but they don’t have any operational responsibilities themselves. They shouldn’t be the ones approving budgets for departments they audit, or making management decisions for those areas. This separation ensures they can approach their work without fear or favor.

Objectivity, on the other hand, is about maintaining an unbiased mental attitude. It’s about performing audits in such a way that they can present their findings and conclusions without compromising professional judgment. Auditors must be impartial, truthful, and honest, and must exercise due professional care. This means they can’t have personal relationships or conflicts of interest with the people or departments they are auditing that might sway their findings. For internal audit in the Netherlands , this is particularly important because of the strong emphasis on transparency and ethical conduct. Regulators, investors, and other stakeholders rely on the internal audit function to provide a credible, unbiased assessment of the company’s control environment, risk management, and governance processes. If the audit findings are perceived as biased or compromised, it can lead to a loss of confidence in the company’s management and its overall integrity. Therefore, organizations must ensure that their internal audit teams have the necessary organizational status, resources, and freedom to operate objectively, making it a cornerstone of effective internal audit practice.

Challenges and Best Practices in Dutch Internal Audit

Let’s be real, internal audit in the Netherlands isn’t always a walk in the park. There are definitely some challenges that internal audit teams face. One of the biggest is keeping up with the rapid pace of technological change. As businesses become more digitized, auditors need to have strong IT skills and an understanding of emerging technologies like AI, blockchain, and cloud computing to effectively audit these systems. Cybersecurity risks are also a constant concern, requiring continuous learning and adaptation. Another challenge is resource constraints . Many internal audit departments are lean, and they need to prioritize their audit activities effectively to cover the most critical risks with the limited resources they have. This often means making tough decisions about what to audit and when. Furthermore, gaining buy-in from management can sometimes be tricky. If management doesn’t fully understand or appreciate the value of internal audit, they might be resistant to recommendations or slow to implement changes. Building strong relationships and communicating the value proposition clearly is key.

So, what are the best practices to navigate these choppy waters? For starters, continuous professional development is a must. Auditors need to stay updated on the latest auditing techniques, regulatory changes, and industry best practices. Leveraging technology is also crucial. Implementing data analytics tools, AI-powered audit software, and continuous auditing techniques can significantly enhance efficiency and effectiveness. Think of it as working smarter, not just harder. Strong communication and collaboration are vital. Internal audit should work closely with management, the audit committee, and other stakeholders, fostering a collaborative environment rather than an adversarial one. Transparency about the audit plan and findings helps build trust. Focusing on risk is paramount. Internal audit should align its plan with the organization’s strategic objectives and focus its efforts on the areas of highest risk. This ensures that the audit provides the most value to the business. Finally, maintaining independence and objectivity , as we discussed, is non-negotiable. By adhering to these best practices, internal audit in the Netherlands can effectively navigate challenges and provide significant value to their organizations, acting as a trusted advisor and a key driver of operational improvement and good governance.

The Future of Internal Audit in the Netherlands

Looking ahead, the landscape of internal audit in the Netherlands is set for some exciting evolutions, guys! The role is moving beyond traditional compliance checks and becoming increasingly strategic. We’re seeing a big push towards predictive auditing , where data analytics and AI are used not just to identify past issues, but to predict future risks and potential control failures before they happen. Imagine being able to flag a potential fraud or an operational bottleneck weeks or months in advance! This shift requires internal auditors to develop new skill sets, focusing more on data science, business strategy, and advanced risk assessment techniques. Agile auditing is another trend gaining traction. Instead of long, drawn-out annual audits, agile approaches involve shorter, more frequent audit cycles, allowing for quicker identification and response to emerging risks. This flexibility is crucial in today’s fast-paced business world.

Furthermore, the increasing focus on ESG (Environmental, Social, and Governance) factors means that internal audit will play a more significant role in assuring the reliability of ESG reporting and related controls. As stakeholders demand greater transparency and accountability on these fronts, internal audit will be instrumental in verifying the data and processes behind these crucial initiatives. The integration of technology will only deepen. Robotic Process Automation (RPA) and AI will automate many routine audit tasks, freeing up auditors to focus on higher-value activities like strategic risk analysis and consulting. Collaboration tools will also enhance communication and knowledge sharing within audit teams and with other business functions. Ultimately, the future of internal audit in the Netherlands is about becoming a more proactive, data-driven, and strategic partner to the business. It’s about moving from a reactive function to a predictive and preventive one, providing invaluable insights that help organizations thrive and navigate the complexities of the modern business environment. It’s a pretty dynamic field, and keeping up will be key for any aspiring or current internal auditor in the Netherlands!