IILM723 Variable Power Supply: A Comprehensive Guide

T.Beswifty 13 views
IILM723 Variable Power Supply: A Comprehensive Guide

IILM723 Variable Power Supply: A Comprehensive Guide

Hey guys! Today, we’re diving deep into the world of the IILM723 variable power supply. Whether you’re a seasoned electronics enthusiast or just starting out, understanding how this little device works can be a game-changer for your projects. We’ll cover everything from the basics of what it is, to how to build, troubleshoot, and use it effectively. So, buckle up and let’s get started!

What is the IILM723 Variable Power Supply?

The IILM723 variable power supply is essentially a circuit built around the LM723 integrated circuit (IC). The LM723 is a versatile voltage regulator designed by National Semiconductor (now Texas Instruments). It’s capable of providing a stable and adjustable output voltage, making it incredibly useful for a wide range of electronic applications. Think of it as the heart of a mini power station on your workbench. Its flexibility and relative simplicity have made it a favorite among hobbyists and professionals alike for decades. Variable power supplies are super useful when you’re breadboarding a circuit and need to test different voltage levels, or when a project needs a non-standard voltage.

Key Features of the LM723 IC

Before we dive into the specifics of building and using the IILM723 variable power supply, let’s quickly highlight some of the key features of the LM723 IC itself:

  • Wide Input Voltage Range: The LM723 can handle a broad range of input voltages, typically from 9.5V to 40V, giving you flexibility in your power source.
  • Adjustable Output Voltage: This is the star of the show! You can adjust the output voltage from 3V to 37V, making it suitable for various applications.
  • Current Limiting: The IC includes built-in current limiting, protecting your circuits from overcurrent conditions. It’s like having a built-in safeguard for your components.
  • Short-Circuit Protection: Further enhancing its protective capabilities, the LM723 can withstand short-circuit conditions, preventing damage to the IC and your connected circuits. This is a must-have for any power supply.
  • High Ripple Rejection: The LM723 effectively rejects ripple voltage from the input, ensuring a clean and stable output voltage.
  • Low Temperature Drift: The output voltage remains relatively stable over a wide range of temperatures, ensuring consistent performance.

Why Use an IILM723 Variable Power Supply?

So, why would you choose an IILM723 variable power supply over other options? Well, there are several compelling reasons:

  1. Cost-Effectiveness: The LM723 IC is readily available and relatively inexpensive, making it a budget-friendly option for building your own power supply. You can find them for just a few bucks!
  2. Simplicity: The circuit design is straightforward, making it easy to understand and build, even for beginners. It’s a great project to learn about voltage regulation.
  3. Versatility: The adjustable output voltage and current limiting features make it suitable for a wide range of applications, from powering microcontrollers to testing electronic circuits.
  4. Educational Value: Building and troubleshooting an IILM723 variable power supply is an excellent way to learn about electronics, voltage regulation, and circuit design. You’ll gain hands-on experience that you can apply to other projects.

Building Your IILM723 Variable Power Supply

Now that we know what an IILM723 variable power supply is and why it’s useful, let’s get our hands dirty and build one! Here’s a step-by-step guide to help you through the process:

Components Needed

Before you start, gather all the necessary components. Here’s a basic list:

  • LM723 IC
  • Resistors (various values, depending on your desired voltage range)
  • Potentiometer (e.g., 10kΩ) for voltage adjustment
  • Capacitors (e.g., electrolytic and ceramic)
  • Diodes (e.g., 1N4001) for rectification (if needed)
  • Transformer (if you’re starting from AC power)
  • Voltage regulator (e.g., 7805 or 7812 if you want a specific fixed voltage output in addition to the variable one)
  • Breadboard or PCB for assembly
  • Connecting wires
  • Multimeter for testing

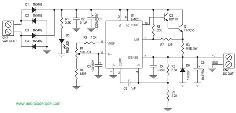
Schematic Diagram

The schematic diagram is your blueprint for building the circuit. You can find numerous LM723 variable power supply schematics online. Choose one that suits your needs and voltage requirements. Pay close attention to the component values and connections.

Step-by-Step Assembly

  1. Power Supply Section: If you’re starting from AC power, you’ll need to rectify and filter the AC voltage to get a DC voltage. Use a transformer to step down the AC voltage, then use a diode bridge rectifier to convert AC to DC. Add capacitors to filter the DC voltage and reduce ripple.
  2. LM723 Circuit: Place the LM723 IC on your breadboard or PCB. Connect the power supply to the appropriate pins of the LM723 (check the datasheet for pinout information).
  3. Voltage Divider: Create a voltage divider using resistors and a potentiometer to set the output voltage. Connect the potentiometer to the feedback pin of the LM723.
  4. Current Limiting: Add a current-limiting resistor to protect the circuit from overcurrent. The value of this resistor will determine the maximum current the power supply can deliver.
  5. Output Filtering: Add capacitors at the output to further filter the voltage and reduce noise.
  6. Testing: Before connecting any load, use a multimeter to measure the output voltage. Adjust the potentiometer to vary the output voltage and ensure it’s within the expected range.

Tips for Success

  • Double-Check Connections: Before applying power, carefully double-check all your connections to ensure they are correct. A single mistake can damage the IC or other components.
  • Use a Heat Sink: If you’re planning to draw a significant amount of current, consider using a heat sink for the LM723 IC to prevent it from overheating. Overheating can lead to erratic behavior or even failure.
  • Start with Low Voltage: When testing, start with a low input voltage and gradually increase it while monitoring the output voltage and current. This helps you catch any problems early on.

Troubleshooting Common Issues

Even with careful assembly, you might encounter some issues when building your IILM723 variable power supply. Here are some common problems and how to troubleshoot them:

No Output Voltage

  • Check Power Supply: Ensure that the input power supply is working correctly and providing the correct voltage.
  • Verify Connections: Double-check all connections, especially the power and ground connections to the LM723 IC.
  • Test the LM723 IC: If possible, test the LM723 IC in another circuit to see if it’s functioning correctly. The IC might be faulty.

Unstable Output Voltage

  • Check Filtering Capacitors: Make sure the filtering capacitors are working correctly and have the correct capacitance. Bad capacitors can cause voltage fluctuations.
  • Verify Feedback Resistors: Check the values of the feedback resistors and ensure they are within the specified range. Incorrect resistor values can lead to instability.
  • Look for Noise: Check for noise on the input power supply. Noise can affect the stability of the output voltage.

Output Voltage Not Adjustable

  • Test the Potentiometer: Make sure the potentiometer is working correctly and that its resistance changes smoothly as you turn the knob. A faulty potentiometer can prevent voltage adjustment.
  • Check Potentiometer Connections: Ensure that the potentiometer is connected correctly to the LM723 IC. Incorrect connections can prevent voltage adjustment.

Overheating

  • Check Current: Make sure you’re not drawing too much current from the power supply. Exceeding the current limit can cause the LM723 IC to overheat.
  • Use a Heat Sink: If you’re drawing a significant amount of current, use a heat sink to dissipate heat from the LM723 IC.

Using Your IILM723 Variable Power Supply

Once you’ve built and tested your IILM723 variable power supply, you can use it to power a variety of electronic projects. Here are some examples:

  • Powering Microcontrollers: Use it to power Arduino, Raspberry Pi, and other microcontroller-based projects.
  • Testing Electronic Circuits: Use it to test and troubleshoot electronic circuits at different voltage levels.
  • Charging Batteries: Use it to charge batteries (with appropriate current limiting and voltage control).
  • Driving LEDs: Use it to drive LEDs and LED displays.
  • Experimenting with Analog Circuits: Use it to power and test analog circuits, such as amplifiers and filters.

Safety Precautions

Before using your IILM723 variable power supply, keep these safety precautions in mind:

  • Never Exceed Voltage/Current Limits: Do not exceed the voltage and current limits of the LM723 IC or the components you are powering. This can damage the IC or the components.
  • Use Proper Grounding: Always use proper grounding to prevent electric shock.
  • Be Careful with High Voltages: Be careful when working with high voltages. Make sure the power supply is properly insulated to prevent accidental contact.
  • Disconnect Power Before Modifying: Always disconnect the power supply before making any modifications to the circuit.

Conclusion

The IILM723 variable power supply is a versatile and valuable tool for any electronics enthusiast or professional. Its adjustable output voltage, current limiting features, and relative simplicity make it suitable for a wide range of applications. By understanding how it works and following the steps outlined in this guide, you can build your own IILM723 variable power supply and use it to power your electronic projects with confidence. Remember to always prioritize safety and double-check your connections before applying power. Happy building, and happy experimenting!