Cryptocurrency Use Case Diagrams Explained

T.Beswifty 54 views
Cryptocurrency Use Case Diagrams Explained

Cryptocurrency Use Case Diagrams Explained

Hey guys! Today, we’re diving deep into the fascinating world of cryptocurrency use case diagrams . You might be wondering, “What exactly is a use case diagram, and why should I care about it when it comes to crypto?” Well, buckle up, because understanding these diagrams is like getting a secret decoder ring for how cryptocurrency systems work and how users interact with them. We’ll break down the core concepts, explore common use cases, and show you why these diagrams are super valuable for developers, businesses, and even curious crypto enthusiasts like yourselves. Think of a use case diagram as a high-level blueprint that visually maps out the interactions between different users (called ‘actors’) and the system itself. It’s all about showing what the system does from an external perspective, without getting bogged down in the nitty-gritty technical details. This makes it a fantastic tool for communicating complex ideas clearly and concisely. When we talk about cryptocurrency, we’re not just talking about Bitcoin or Ethereum anymore. The crypto landscape is vast and ever-evolving, with applications ranging from simple peer-to-peer transactions to complex decentralized finance (DeFi) protocols, non-fungible tokens (NFTs), and so much more. Each of these components has its own set of users and functionalities, and a use case diagram is the perfect way to illustrate these relationships. Imagine trying to explain a new crypto exchange platform to someone. You could write pages and pages of technical documentation, or you could whip out a simple, elegant use case diagram that instantly shows who can do what. That’s the power we’re talking about here, folks!

Understanding the Basics: Actors and Use Cases

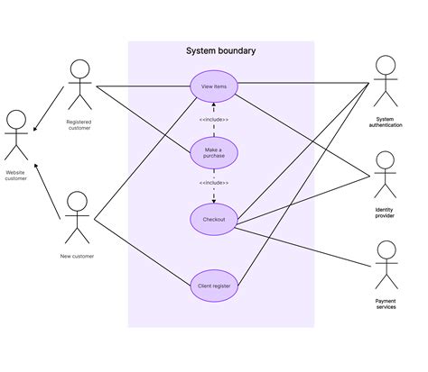
Alright, let’s get down to business and talk about the fundamental building blocks of any use case diagram: actors and use cases . These are the stars of the show, and once you grasp them, you’ll be able to understand most crypto-related diagrams out there. First up, actors . In the context of a use case diagram, an actor isn’t necessarily a human being. It’s anything external to the system that interacts with it. This could be a person, another system, or even a device. For our cryptocurrency examples, common actors might include: a User (the everyday person buying, selling, or holding crypto), a Miner (responsible for validating transactions and securing the blockchain), a Trader (actively buying and selling on exchanges), a Smart Contract (which can initiate actions in other smart contracts or interact with the blockchain), an Exchange Server (facilitating trades), or even a Regulator (monitoring transactions). We often represent actors as stick figures in these diagrams, but don’t let that fool you – they can be quite sophisticated. The key is that they initiate or receive an action from the system. Now, let’s talk about use cases . These represent the specific functionalities or services that the system provides. Think of them as the actions an actor can perform with or through the system. For instance, in a cryptocurrency system, common use cases could be: Send Cryptocurrency , Receive Cryptocurrency , Buy Cryptocurrency , Sell Cryptocurrency , View Transaction History , Stake Coins , Create a New Wallet , Verify Transaction , Execute Smart Contract , or Submit a Trade Order . Use cases are typically represented as ovals. The relationship between an actor and a use case is shown by a line connecting them. This line signifies that the actor participates in that particular use case. It’s pretty straightforward, right? The magic happens when you start combining these elements to illustrate the complex interactions within a cryptocurrency ecosystem. For example, a User actor might be connected to Send Cryptocurrency , Receive Cryptocurrency , and View Transaction History use cases. A Miner actor would be connected to Verify Transaction and potentially Create New Block (if they’re mining). A Trader actor would be connected to Submit Trade Order and View Market Data . It’s this visual representation that makes complex systems digestible. We can also have relationships between use cases themselves, like <<include>> or <<extend>> . An <<include>> relationship means one use case always includes the functionality of another. For example, Send Cryptocurrency might include Verify Sender's Balance . An <<extend>> relationship is more optional, where a use case can optionally extend another under certain conditions. For instance, Submit Trade Order might be extended by Cancel Order if the trade hasn’t been executed yet. These relationships add another layer of detail, helping to refine the understanding of how different functions work together. So, to sum it up: actors are the players, use cases are the actions, and the lines are the connections. Simple, yet incredibly powerful for mapping out the crypto universe!

Common Use Cases in Cryptocurrency Systems

Alright guys, now that we’ve got the basics of actors and use cases down pat, let’s dive into some real-world examples of how these diagrams are applied specifically within the cryptocurrency space. This is where things get really interesting and you can see the practical value of these visual tools. One of the most fundamental use cases, and probably the first thing that comes to mind for most people, is Transaction Management . This covers the core functionality of sending and receiving digital assets. An actor, typically a User or Wallet , would interact with use cases like Send Cryptocurrency and Receive Cryptocurrency . The Send Cryptocurrency use case might involve steps like selecting a recipient address, entering the amount, and confirming the transaction. It could also include a Pay Transaction Fee use case. Similarly, Receive Cryptocurrency would involve generating or displaying a wallet address and confirming receipt. Another crucial area is Trading and Exchange . For a cryptocurrency exchange platform, you’d see actors like User , Exchange System , and perhaps Market Data Provider . Use cases would include Place Buy Order , Place Sell Order , Cancel Order , View Order Book , and View Market Price . The User would interact with Place Buy Order and View Market Price , while the Exchange System would handle the matching of these orders. You might even see an actor like Automated Trading Bot interacting with similar order-placement use cases. Think about Wallet Management . This is essential for users to manage their digital assets securely. Actors here could be User and Wallet Application . Use cases might include Create New Wallet , Import Existing Wallet , Backup Wallet , View Balance , Send Funds , and Receive Funds . The Create New Wallet use case would involve generating private and public keys, and a Backup Wallet use case would prompt the user to securely store their recovery phrase. Mining and Staking represent the processes that secure many blockchains and can also generate rewards. Actors would be Miner or Staker , and the Network . Use cases could be Submit Proof-of-Work (for mining), Validate Transactions , Propose New Block , Delegate Stake , or Vote on Proposals (in some proof-of-stake systems). These actors are vital for the integrity and operation of the blockchain itself. Then there’s Decentralized Finance (DeFi) . This is a massive and growing area. A DeFi lending protocol, for instance, would have actors like User , Lending Protocol Smart Contract , and perhaps Oracle Service (for price feeds). Use cases would include Deposit Collateral , Borrow Assets , Repay Loan , Liquidate Position , and Earn Interest . The interaction here is primarily between users and smart contracts, facilitating complex financial operations without traditional intermediaries. Finally, consider Non-Fungible Tokens (NFTs) . For an NFT marketplace, actors could be Creator , Collector , Buyer , Seller , and the Marketplace Smart Contract . Use cases would be Mint NFT , List NFT for Sale , Buy NFT , Bid on NFT , and Transfer NFT . The Creator would interact with Mint NFT , while a Collector might interact with List NFT for Sale and Buy NFT . Each of these examples demonstrates how use case diagrams provide a clear, high-level view of system functionality, making it easier to understand the roles of different participants and the actions they can perform within a cryptocurrency ecosystem. It’s a fantastic way to get a grip on how these complex technologies are designed to be used, guys!

Benefits of Using Use Case Diagrams in Crypto

So, why should you, as a crypto enthusiast, developer, or even a business owner looking to enter the space, bother with use case diagrams for cryptocurrency ? The benefits are pretty darn significant, and they touch on everything from initial design to ongoing maintenance and communication. Let’s break down why these diagrams are so darn useful. Firstly, Clarity and Communication . This is arguably the biggest win. Cryptocurrency systems can be incredibly complex, involving distributed ledgers, cryptography, consensus mechanisms, and intricate smart contracts. Trying to explain all this verbally or through dense text can lead to misunderstandings. A well-drawn use case diagram cuts through the jargon. It provides a shared understanding for everyone involved – developers, project managers, stakeholders, and even potential users. You can quickly see who does what and why. This is crucial for agile development, where clear communication is key to success. Imagine a new team member joining a crypto project; a use case diagram can get them up to speed on the system’s functionality in minutes, rather than days. Requirement Gathering and Analysis . Before a single line of code is written, you need to know what the system should do. Use case diagrams are excellent tools for eliciting, documenting, and analyzing system requirements. By identifying all the actors and the use cases they interact with, you ensure that no critical functionality is overlooked. For example, when designing a new decentralized exchange, you’d use use case diagrams to make sure you’ve covered every user journey: from account creation and deposit to trading, withdrawal, and customer support. This systematic approach helps prevent scope creep and ensures the final product meets user needs effectively. System Design and Architecture . While use case diagrams don’t detail how a system is built, they provide a solid foundation for architectural design. They define the boundaries of the system and the essential services it must offer. Developers can then use this information to design modules, define APIs, and plan the overall software architecture. For instance, understanding that a Send Cryptocurrency use case needs to interact with a Blockchain Network module and a Wallet Service module helps in structuring the codebase. Identifying Gaps and Inconsistencies . By visually mapping out all interactions, you can often spot missing functionality or potential conflicts. You might realize that while users can send crypto, there’s no clear use case for handling failed transactions, or that two different actors seem to have overlapping permissions. This proactive identification of issues saves a massive amount of time and resources down the line. Think of it like finding a typo in a contract before it’s signed – much better than dealing with the fallout later. User Experience (UX) Focus . Use case diagrams inherently focus on the user’s perspective. By defining what each actor can achieve, you’re essentially mapping out the intended user journeys. This helps design teams create intuitive and user-friendly interfaces and workflows. If a user needs to perform a complex multi-step process, the use case diagram will highlight it, prompting designers to simplify or streamline that particular flow. Documentation and Training . They serve as excellent high-level documentation. For end-users, they can provide a quick overview of what the application or platform can do. For internal teams, they are invaluable for training new hires and for ongoing reference. They are living documents that can evolve with the system, providing a consistent reference point. In the fast-paced world of cryptocurrency, where projects can pivot or expand rapidly, having this clear, visual documentation is a huge advantage. In essence, use case diagrams provide a common language and a clear roadmap for building and understanding cryptocurrency systems, making them indispensable tools for anyone involved in this exciting industry. They help tame the chaos and bring order to complexity, which is exactly what we need when dealing with cutting-edge tech like crypto, guys!

Conclusion: Visualizing the Future of Crypto

So there you have it, guys! We’ve journeyed through the essentials of cryptocurrency use case diagrams , demystifying actors, use cases, and their relationships. We’ve explored practical examples across transactions, trading, DeFi, and NFTs, and highlighted the undeniable benefits these diagrams bring to the table: unparalleled clarity, streamlined requirement gathering, robust system design, and a laser focus on user experience. In the ever-evolving and often bewildering landscape of cryptocurrency, tools that simplify complexity are not just helpful; they are essential. Use case diagrams are precisely that tool. They act as a visual compass, guiding developers, project managers, and stakeholders through the intricate pathways of blockchain technology and decentralized applications. By providing a high-level, yet comprehensive, overview of system functionality, they ensure everyone is on the same page, reducing misunderstandings and accelerating development. For anyone building a crypto project, understanding your users (actors) and what they need to accomplish (use cases) is paramount. These diagrams force you to think critically about user journeys and system capabilities, leading to more robust, secure, and user-friendly solutions. Whether you’re creating a new altcoin, developing a decentralized application, or simply trying to grasp how your favorite crypto exchange works, use case diagrams offer an invaluable perspective. They translate abstract concepts into tangible interactions, making the ‘black box’ of blockchain more accessible. As the crypto space continues to innovate at breakneck speed, with new protocols and applications emerging daily, the need for clear, concise communication and design documentation will only grow. Use case diagrams are a tried-and-tested methodology that stands the test of time, offering a stable framework for visualizing the dynamic future of finance and technology. So, next time you encounter a project description or a technical overview for a cryptocurrency, keep an eye out for these diagrams. They might just be the key to unlocking your understanding of how it all works. Embrace the power of visualization, and happy exploring the world of crypto!